Схожі публікації

ГДЗ Алгебра 7 клас. Cамостійні та діагностичні роботи [Істер О.С.] 2024
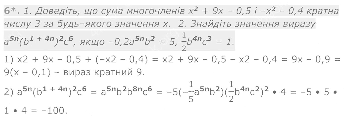
У даному матеріалі Ви можете ознайомитись з готовим домашнім завданням до зошита для самостійних та діагностичних робіт з алгебри 7 клас. Видавництво "Генеза", Київ. Автор зошита для самостійних та діагностичних робіт: Істер О. С. Рік видання 2024. Нова програма 2024 року. (Відповіді / ГДЗ / Ответы...
ГДЗ ДПА 4 клас. Математика [Шевченко К.М., Ротфорт Д.В., Назаренко А.А.] 2020
У даному матеріалі Ви можете ознайомитись з готовим домашнім завданням до збірника завдань для підсумкових контрольних робіт з математики 4 клас. Видавництво "Ранок", Харків. Автори збірника завдань: Шевченко К.М., Ротфорт Д.В., Назаренко А.А. Рік видання 2020. Зміст тестових завдань відповідає...
ГДЗ ДПА 9 клас. Математика [Бевз В.Г.] 2019
У даному матеріалі Ви можете ознайомитись з готовим домашнім завданням до збірника завдань для підсумкових контрольних робіт з математики, 9 клас. Видавництво "Освіта", Київ. Автор збірника завдань: Бевз В.Г. Рік видання 2019. Зміст тестових завдань відповідає оновленій навчальній програмі з...
ГДЗ Бiологiя 6 клас. Тест-контроль [Яковлева Є. В., Сало Т.О.] 2016
У даному матеріалі Ви можете ознайомитись з тест-контролем з біології 6 клас (альтернативна назва "Зошит для поточного тематичного оцінювання"). Видавництво "Весна". Рік видання 2016. (Нова програма)...
ГДЗ Географія 7 клас. Тест-контроль 2012
У даному матеріалі Ви можете ознайомитись з готовим домашнім завданням до тест-контролю з географії 7 клас....У даній публікації ще немає коментарів. Хочете почати обговорення?
Навігація
Реклама
Предмет, до якого ви найчастіше використовуєте ГДЗ?
Найпопулярніше





![ГДЗ Природознавство 5 клас. Підручник [Ярошенко О.Г., Бойко В.М.] 2018 ГДЗ Природознавство 5 клас. Підручник [Ярошенко О.Г., Бойко В.М.] 2018](/uploads/posts/2019-04/1555779316_5_p_y_u2018.jpg)
![ГДЗ Основи правознавства 9 клас. Підручник [Наровлянський О. Д.] 2017 ГДЗ Основи правознавства 9 клас. Підручник [Наровлянський О. Д.] 2017](/uploads/posts/2019-02/1550928122_9k_p_n_2017.jpg)
![ГДЗ Українська мова 8 клас. Підручник [Глазова О.П.] 2021 ГДЗ Українська мова 8 клас. Підручник [Глазова О.П.] 2021](/uploads/posts/2021-10/1633720388_8k_y_g_2021.jpg)
![ГДЗ Вступ до історії 5 клас. Підручник [Гісем О.В.] 2018 ГДЗ Вступ до історії 5 клас. Підручник [Гісем О.В.] 2018](/uploads/posts/2019-07/1564163269_5k_i_h_2018.jpg)