Схожі публікації

ГДЗ Англійська мова 9 клас. Робочий зошит [Косован О., Вітушинська Н.] 2020 (Карпюк)
У даному матеріалі Ви можете ознайомитись з готовим домашнім завданням до робочого зошита для закладів загальної середньої освіти з англійської мови 9 клас. Видавництво "Підручники і посібники", Тернополь. Автори робочого зошита: Косован О., Вітушинська Н. Рік видання 2020. До підручника англійська...
ГДЗ ДПА 9 клас. Математика. Відповіді до збірника завдань для ДПА [Істер О.С., Єргіна О.В.] 2022
У даному матеріалі Ви можете ознайомитись з готовим домашнім завданням до збірника завдань для підготовки та проведення ДПА з математики, 9 клас з предмету "Математика" 9 клас. Видавництво "Генеза", Київ. Автори збірника завдань: Істер О.С., Єргіна О.В. Рік видання 2022. Матеріали збірника містять...
ГДЗ ДПА 9 клас. Математика [Істер О.С., Єргіна О.В.] 2022
У даному матеріалі Ви можете ознайомитись з готовим домашнім завданням до збірника завдань для підсумкових контрольних робіт з математики, 9 клас з предмету "Математика" 9 клас. Видавництво "Генеза", Київ. Автори збірника завдань: Істер О.С., Єргіна О.В. Рік видання 2022. Матеріали збірника містять...
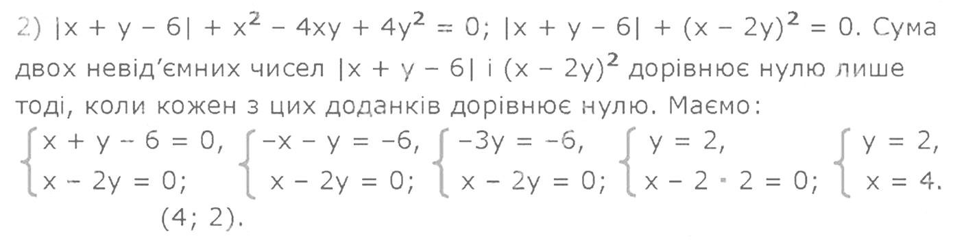
ГДЗ ДПА 9 клас. Математика [Істер О.С., Єргіна О.В.] 2020
У даному матеріалі Ви можете ознайомитись з готовим домашнім завданням до збірника завдань для підсумкових контрольних робіт з математики, 9 клас з предмету "Математика" 9 клас. Видавництво "Генеза", Київ. Автори збірника завдань: Істер О.С., Єргіна О.В. Рік видання 2020. Матеріали збірника містять...
ГДЗ ДПА 9 клас. Математика [Істер О.С., Єргіна О.В.] 2019
У даному матеріалі Ви можете ознайомитись з готовим домашнім завданням до державної підсумкової атестації з математики 9 клас. Видавництво "Підручники і посібники", Тернопіль. Автори збірника завдань: Істер О.С., Єргіна О.В. Рік видання 2019. Зміст тестових завдань відповідає оновленій навчальній...У даній публікації ще немає коментарів. Хочете почати обговорення?
Навігація
Реклама
Предмет, до якого ви найчастіше використовуєте ГДЗ?
Найпопулярніше













![ГДЗ Природознавство 5 клас. Підручник [Ярошенко О.Г., Бойко В.М.] 2018 ГДЗ Природознавство 5 клас. Підручник [Ярошенко О.Г., Бойко В.М.] 2018](/uploads/posts/2019-04/1555779316_5_p_y_u2018.jpg)
![ГДЗ Основи правознавства 9 клас. Підручник [Наровлянський О. Д.] 2017 ГДЗ Основи правознавства 9 клас. Підручник [Наровлянський О. Д.] 2017](/uploads/posts/2019-02/1550928122_9k_p_n_2017.jpg)
![ГДЗ Українська мова 8 клас. Підручник [Глазова О.П.] 2021 ГДЗ Українська мова 8 клас. Підручник [Глазова О.П.] 2021](/uploads/posts/2021-10/1633720388_8k_y_g_2021.jpg)
![ГДЗ Вступ до історії 5 клас. Підручник [Гісем О.В.] 2018 ГДЗ Вступ до історії 5 клас. Підручник [Гісем О.В.] 2018](/uploads/posts/2019-07/1564163269_5k_i_h_2018.jpg)