Схожі публікації

ГДЗ Математика 6 клас. Зошит для самостійних та контрольних робіт [Тарасенкова Н.А., Богатирьова І.М.] 2023
У даному матеріалі Ви можете ознайомитись з готовим домашнім завданням до зошита для самостійних та контрольних робіт з математики 6 клас. Видавництво "Оріон", Київ. Автори зошита для самостійних та контрольних робіт: Тарасенкова Н., Богатирьова І., Коломієць О., Сердюк З. Рік видання 2023. Нова...
ГДЗ Англійська мова 9 клас. Робочий зошит [Косован О., Вітушинська Н.] 2020 (Карпюк)
У даному матеріалі Ви можете ознайомитись з готовим домашнім завданням до робочого зошита для закладів загальної середньої освіти з англійської мови 9 клас. Видавництво "Підручники і посібники", Тернополь. Автори робочого зошита: Косован О., Вітушинська Н. Рік видання 2020. До підручника англійська...
ГДЗ Англійська мова 9 клас. Робочий зошит [Косован О., Вітушинська Н.] 2020 (Несвіт)
У даному матеріалі Ви можете ознайомитись з готовим домашнім завданням до робочого зошита для закладів загальної середньої освіти з англійської мови 9 клас. Видавництво "Підручники і посібники", Тернополь. Автори робочого зошита: Косован О., Вітушинська Н. Рік видання 2020. До підручника англійська...
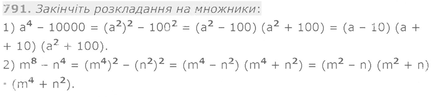
Підручник Алгебра 8 клас Мерзляк А. 2021
У даному матеріалі викладений шкільний підручники з "Алгебра", автори: Мерзляк А., Полонський В., Якір М. Видавництво "Гімназія", для 8 клас, який кожен охочий може завантажити або переглянути онлайн. Все викладено у простому вигляді. Нова програма 2021 року для 8 класу....
Електронні підручники для 7 класу. Нова програма 2020 року (Скачати/Переглянути)
У даному матеріалі викладені шкільні підручники різних авторів і різних видавництв, для 7 класу, які кожен охочий може завантажити або переглянути онлайн. Всі файли у доступному форматі для перегляду (PDF), також текст у підручнику можна копіювати. Все викладено у простому вигляді. Нова програма...У даній публікації ще немає коментарів. Хочете почати обговорення?
Навігація
Реклама
Що Вас цікавить більше?
Найпопулярніше








![ГДЗ Природознавство 5 клас. Підручник [Ярошенко О.Г., Бойко В.М.] 2018 ГДЗ Природознавство 5 клас. Підручник [Ярошенко О.Г., Бойко В.М.] 2018](/uploads/posts/2019-04/1555779316_5_p_y_u2018.jpg)
![ГДЗ Основи правознавства 9 клас. Підручник [Наровлянський О. Д.] 2017 ГДЗ Основи правознавства 9 клас. Підручник [Наровлянський О. Д.] 2017](/uploads/posts/2019-02/1550928122_9k_p_n_2017.jpg)
![ГДЗ Українська мова 8 клас. Підручник [Глазова О.П.] 2021 ГДЗ Українська мова 8 клас. Підручник [Глазова О.П.] 2021](/uploads/posts/2021-10/1633720388_8k_y_g_2021.jpg)
![ГДЗ Вступ до історії 5 клас. Підручник [Гісем О.В.] 2018 ГДЗ Вступ до історії 5 клас. Підручник [Гісем О.В.] 2018](/uploads/posts/2019-07/1564163269_5k_i_h_2018.jpg)