ГДЗ Геометрія 7 клас. Підручник [Бевз Г.П., Бевз В.Г., Васильєва Д.В.] 2024

icon11.12.2025, icon7 Клас / Геометрія, icon276, icon0














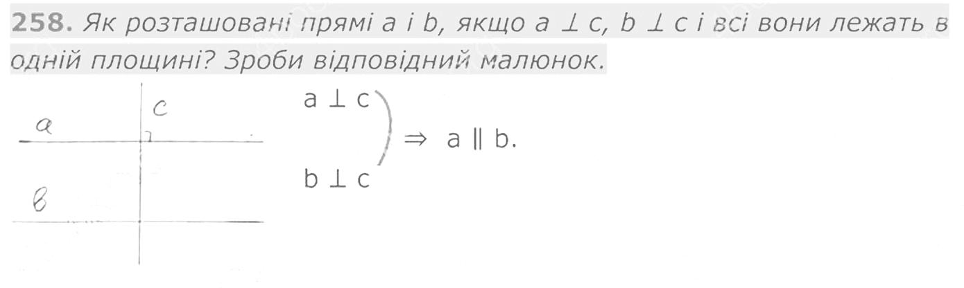
iconГДЗ Підручник Геометрія 7 клас НУШ 2024 Бевз Васильєва Освіта Владімірова
Якщо помітили в тексті помилку, виділіть її та натисніть Ctrl + Enter
Схожі публікації

    ГДЗ Англійська мова 9 клас. Робочий зошит [Косован О., Вітушинська Н.] 2020 (Карпюк)

    У даному матеріалі Ви можете ознайомитись з готовим домашнім завданням до робочого зошита для закладів загальної середньої освіти з англійської мови 9 клас. Видавництво "Підручники і посібники", Тернополь. Автори робочого зошита: Косован О., Вітушинська Н. Рік видання 2020. До підручника англійська...

    ГДЗ ДПА 9 клас. Математика [Бевз В.Г., Васильєва Д.В.] 2020

    У даному матеріалі Ви можете ознайомитись з готовим домашнім завданням до збірника завдань для підсумкових контрольних робіт з математики, 9 клас. Видавництво "Освіта", Київ. Автор збірника завдань: Бевз В.Г. Рік видання 2020. Зміст тестових завдань відповідає оновленій навчальній програмі з...

    Електронні підручники для 2 класу. Нова програма 2019 року (Скачати/Переглянути)

    У даному матеріалі викладені шкільні підручники різних авторів і різних видавництв, для 2 класу, які кожен охочий може завантажити або переглянути онлайн. Всі файли у доступному форматі для перегляду (PDF), також текст у підручнику можна копіювати. Все викладено у простому вигляді. Нова програма...

    Електронні підручники для 1 класу. Нова програма 2018 року (Скачати/Переглянути)

    У даному матеріалі викладені шкільні підручники різних авторів і різних видавництв, для 1 класу, які кожен охочий може завантажити або переглянути онлайн. Всі файли у доступному форматі для перегляду (PDF), також текст у підручнику можна копіювати. Все викладено у простому вигляді. Нова програма...

    ГДЗ ДПА 9 клас. Математика [Бевз В.Г.] 2019

    У даному матеріалі Ви можете ознайомитись з готовим домашнім завданням до збірника завдань для підсумкових контрольних робіт з математики, 9 клас. Видавництво "Освіта", Київ. Автор збірника завдань: Бевз В.Г. Рік видання 2019. Зміст тестових завдань відповідає оновленій навчальній програмі з...
У даній публікації ще немає коментарів. Хочете почати обговорення?

Реклама
Що Вас цікавить більше?
Ми в соціальних мережах
Хмаринка тегів