ГДЗ Геометрія 7 клас. Підручник [Істер О.С.] 2024

icon09.12.2025, icon7 Клас / Геометрія, icon177, icon0















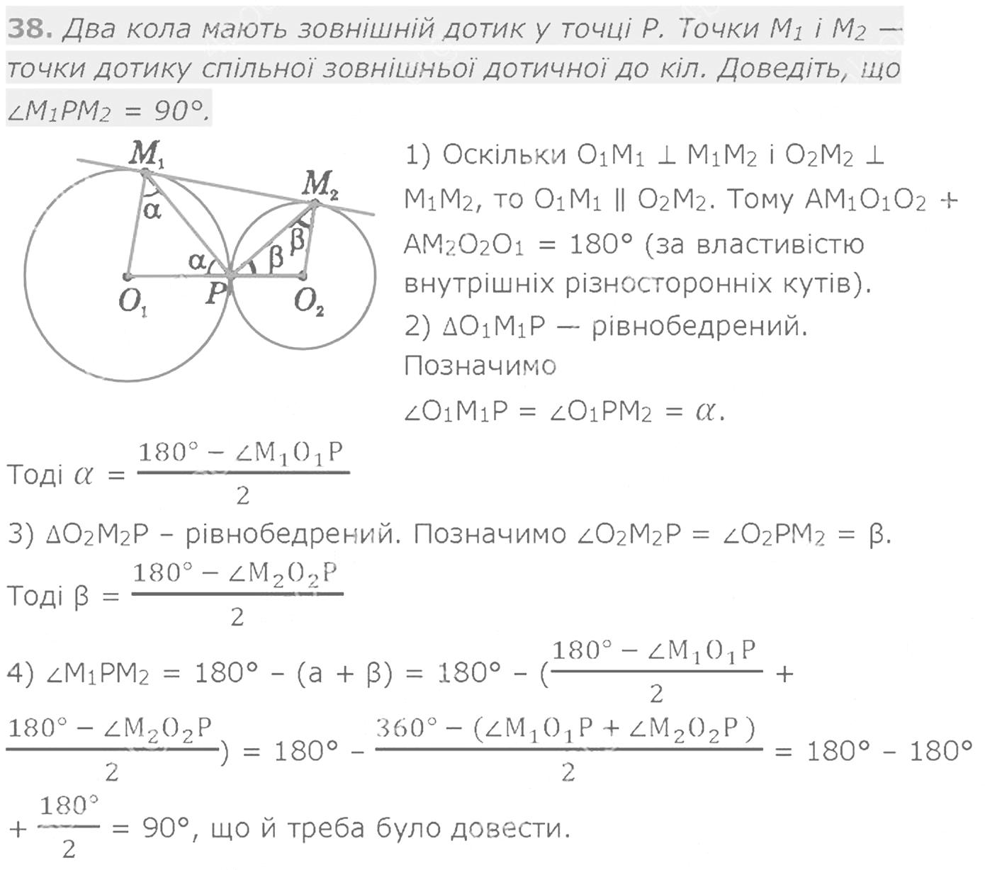
iconГДЗ Геометрія Підручник 2024 НУШ Істер Генеза 7 клас
Якщо помітили в тексті помилку, виділіть її та натисніть Ctrl + Enter
Схожі публікації

    ГДЗ Математика 4 клас. Робочий зошит частина 2 [Заїка А., Тарнавська С.] 2021

    У даному матеріалі Ви можете ознайомитись з готовим домашнім завданням до робочого зошита для закладів загальної початкової освіти з предмету "Математика" 4 клас частина 1. Видавництво "Посібники і підручники", Тернопіль. Автори робочого зошита: Заїка А., Тарнавська С. Рік видання 2021. Нова...

    ГДЗ Математика 4 клас. Робочий зошит частина 1 [Заїка А., Тарнавська С.] 2021

    У даному матеріалі Ви можете ознайомитись з готовим домашнім завданням до робочого зошита для закладів загальної початкової освіти з предмету "Математика" 4 клас частина 1. Видавництво "Посібники і підручники", Тернопіль. Автори робочого зошита: Заїка А., Тарнавська С. Рік видання 2021. Нова...

    ГДЗ Математика 4 клас. Робочий зошит [Лишенко Г.] 2021

    У даному матеріалі Ви можете ознайомитись з готовим домашнім завданням до робочого зошита для закладів загальної початкової освіти з предмету "Математика" 4 клас. Видавництво "Генеза" Київ. Автор робочого зошита: Лишенко Г. Рік видання 2021. Нова програма 2021 року. (Відповіді / ГДЗ / Ответы /...

    ГДЗ Математика 3 клас. Робочий зошит [Листопад Н.П.] 2020

    У даному матеріалі Ви можете ознайомитись з готовим домашнім завданням до робочого зошита для закладів загальної початкової освіти з предмету "Математика" 3 клас. Видавництво "Нова українська школа". Автор робочого зошита: Листопад Н.П. Рік видання 2021. Нова програма 2021 року. (Відповіді / ГДЗ /...

    ГДЗ Математика 4 клас. Робочий зошит [Листопад Н.П.] 2021

    У даному матеріалі Ви можете ознайомитись з готовим домашнім завданням до робочого зошита для закладів загальної початкової освіти з предмету "Математика" 4 клас. Видавництво "Нова українська школа". Автор робочого зошита: Листопад Н.П. Рік видання 2021. Нова програма 2021 року. (Відповіді / ГДЗ /...
У даній публікації ще немає коментарів. Хочете почати обговорення?

Реклама
Предмет, до якого ви найчастіше використовуєте ГДЗ?
Ми в соціальних мережах
Хмаринка тегів