Схожі публікації

ГДЗ Алгебра 7 клас. Самостійні та контрольні роботи [Тарасенкова Н.А.] 2024
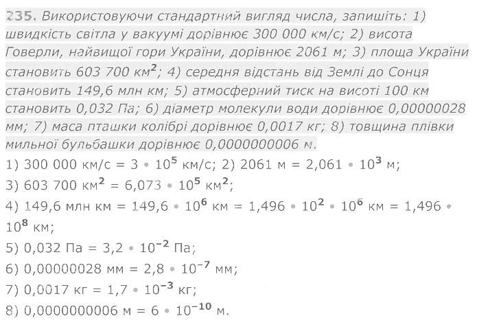
У даному матеріалі Ви можете ознайомитись з готовим домашнім завданням до зошита для самостійних та контрольних робіт з алгебри 7 клас. Видавництво "Оріон", Київ. Автор зошита для самостійних та контрольних робіт: Тарасенкова Н.А. Рік видання 2024. Нова програма 2024 року. (Відповіді / ГДЗ / Ответы...
ГДЗ Математика 4 клас. Робочий зошит частина 2 [Заїка А., Тарнавська С.] 2021
У даному матеріалі Ви можете ознайомитись з готовим домашнім завданням до робочого зошита для закладів загальної початкової освіти з предмету "Математика" 4 клас частина 1. Видавництво "Посібники і підручники", Тернопіль. Автори робочого зошита: Заїка А., Тарнавська С. Рік видання 2021. Нова...
ГДЗ Математика 4 клас. Робочий зошит [Лишенко Г.] 2021
У даному матеріалі Ви можете ознайомитись з готовим домашнім завданням до робочого зошита для закладів загальної початкової освіти з предмету "Математика" 4 клас. Видавництво "Генеза" Київ. Автор робочого зошита: Лишенко Г. Рік видання 2021. Нова програма 2021 року. (Відповіді / ГДЗ / Ответы /...
ГДЗ Математика 3 клас. Робочий зошит [Листопад Н.П.] 2020
У даному матеріалі Ви можете ознайомитись з готовим домашнім завданням до робочого зошита для закладів загальної початкової освіти з предмету "Математика" 3 клас. Видавництво "Нова українська школа". Автор робочого зошита: Листопад Н.П. Рік видання 2021. Нова програма 2021 року. (Відповіді / ГДЗ /...
ГДЗ Математика 4 клас. Робочий зошит [Листопад Н.П.] 2021
У даному матеріалі Ви можете ознайомитись з готовим домашнім завданням до робочого зошита для закладів загальної початкової освіти з предмету "Математика" 4 клас. Видавництво "Нова українська школа". Автор робочого зошита: Листопад Н.П. Рік видання 2021. Нова програма 2021 року. (Відповіді / ГДЗ /...У даній публікації ще немає коментарів. Хочете почати обговорення?
Навігація
Реклама
Як Вам оновлений дизайн сайту?
Найпопулярніше







![ГДЗ Природознавство 5 клас. Підручник [Ярошенко О.Г., Бойко В.М.] 2018 ГДЗ Природознавство 5 клас. Підручник [Ярошенко О.Г., Бойко В.М.] 2018](/uploads/posts/2019-04/1555779316_5_p_y_u2018.jpg)
![ГДЗ Основи правознавства 9 клас. Підручник [Наровлянський О. Д.] 2017 ГДЗ Основи правознавства 9 клас. Підручник [Наровлянський О. Д.] 2017](/uploads/posts/2019-02/1550928122_9k_p_n_2017.jpg)
![ГДЗ Українська мова 8 клас. Підручник [Глазова О.П.] 2021 ГДЗ Українська мова 8 клас. Підручник [Глазова О.П.] 2021](/uploads/posts/2021-10/1633720388_8k_y_g_2021.jpg)
![ГДЗ Вступ до історії 5 клас. Підручник [Гісем О.В.] 2018 ГДЗ Вступ до історії 5 клас. Підручник [Гісем О.В.] 2018](/uploads/posts/2019-07/1564163269_5k_i_h_2018.jpg)