ГДЗ Хімія 7 клас. Підручник [Попель П., Крикля Л.] 2024
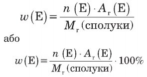
§19 Масова частка хімічного елемента у складній речовині
ДумаймоЯкою є масова частка елемента в простій речовині?
Дорівнює 1 або 100%
Розв'язуймо задачу
У речовині масою 20 г міститься Бром, маса якого становить 16 г. Обчисліть (усно) масову частку цього елемента в речовині.
Відомо: m(речовини) = 20 г, m(Br) = 16 г
Знайти: w(Br) — ?
Розв'язання
w(Br) = m(Br)/m(речовини) = 16/20 г = 0,8,
помноживши отримане значення на 100%, одержимо 80%
Відповідь: w(Br) = 0,8, або 80%.
Розв'язуймо задачу
1Обчисліть (усно) масові частки елементів у сполуках, що мають такі формули:
SO2
Ar(S)=32; Ar(O)=16; Mr(SO2)=Ar(S)+2•Ar(O)=32+2•16=32+32=64
w(S)=Ar(S)/Mr(SO2)=32:64=0,5, або 50%
w(O)=2•Ar(O)/Mr(SO2)=2•16:64=0,5, або 50%
SiH4
Ar(Si)=28; Ar(H)=1; Mr(SiH4)=Ar(Si)+4•Ar(H)=28+4•1=32
w(Si)=Ar(Si)/Mr(SiH4)=28:32=0,875, або 87,5%
w(H)=4•Ar(H)/Mr(SiH4)=4•1:32=0,125, або 12,5%
CrO3.
Ar(Cr)=52; Ar(O)=16; Mr(CrO3)=Ar(Cr)+3•Ar(O)=52+3•16=100
w(Cr)=Ar(Cr)/Mr(CrO3)=52:100=0,52, або 52%
w(O)=100%-w(Cr)=100%-52%=48%
2 Обчисліть масові частки елементів у глюкозі С6Н12О6 і подайте кількісний склад речовини у вигляді діаграми.
Ar(C)=12; Ar(H)=1;Ar(O)=16;
Mr(C6H12O6)=6•Ar(C)+12•Ar(H)+6•Ar(O)=6•12+12•1+6•16=72+12+96=180
w(C)=6•Ar(C)/Mr(C6H12O6)=6•12:180=0,4, або 40%
w(H)=12•Ar(H)/Mr(C6H12O6)=12•1:180=0,067, або 6,7%
w(O)=6•Ar(O)/Mr(C6H12O6)=6•16:180=0,533, або 53,3%
Розв'язуймо задачу
Масова частка елемента А в його сполуці становить 5%. Обчисліть (усно) масу цього елемента, яка міститься в сполуці масою 80 г.
Відомо: w(A) = 5%, m(cполуки) = 80 г
Знайти: m(A) — ?
Розв'язання
m(A) = m(сполуки) • w(A) : 100% = 80 г • 5% : 100% = 4 г
Відповідь: 4 г.
ВАШІ ДОСЯГНЕННЯ І ВІДКРИТТЯ
Вправа 139
Як обчислити масову частку хімічного елемента у сполуці, якщо відома її хімічна формула?
Вправа 140У крейді масою 50 г міститься Кальцій, маса якого становить 20 г. Обчисліть (усно) масову частку цього елемента в речовині, виразивши її звичайним дробом, десятковим дробом та у відсотках.
Відомо: m(крейди) = 50 г, m(Са) = 20 г
Знайти: w(Са) — ?
Розв'язання
w(Са) = m(Са)/m(крейди) = 20/50 г =2/5 = 0,4 (або 40%)
Відповідь: w(Са) = 2/5, або 0,4, або 40%.
Вправа 141
Виконайте обчислення для оцтової кислоти СН3СООН та гліцерину С3Н5(ОН)3 і заповніть таблицю:
| Формула сполуки | Mr (сполуки) | w(С) | w(Н) | w(O) |
| СН3СООН | 60 | 40% | 7% | 53% |
| С3Н5(ОН)3 | 92 | 39% | 9% | 52% |
Mr(СН3СООН)=2•Ar(C)+4•Ar(Н)+2•Ar(O)=2•12+4•1+2•16=60
w(C)=2•Ar(C)/Mr(СН3СООН)=2•12:60=0,4, або 40%
w(О)=2•Ar(O)/Mr(СН3СООН)=2•16:60=0,53, або 53%
w(Н)=100%–w(C)–w(О)=100%–40%–53%=7%
Обчислення для С3Н5(ОН)3:
Mr(С3Н5(ОН)3)=3•Ar(C)+8•Ar(Н)+3•Ar(O)=2•12+4•1+2•16=92
w(C)=3•Ar(C)/Mr(С3Н5(ОН)3)=3•12:92=0,39, або 39%
w(О)=3•Ar(O)/Mr(С3Н5(ОН)3)=3•16:92=0,52, або 52%
w(Н)=100%–w(C)–w(О))=100%–39%–52%=9%
Вправа 142
Обчисліть кількість атомів Оксигену в молекулі SOx, якщо масова частка цього елемента у відповідній сполуці становить 0,6.
Відомо: сполука SOx, w(О)=0,6
Знайти: x–?
Розв'язання
Ar(S)=32, Ar(O)=16, Mr(SOx)=Ar(S)+x•Ar(O)=32+16x
У формулу w(O)=x•Ar(O):Mr(SOx) підставимо відомі значення, отримаємо рівняння і розв'язуємо його:
0,6 = 16х/(32+16х)
0,6(32 + 16х) = 16х
19,2 + 9,6х = 16х
16х – 9,6х = 19,2
6,4х = 19,2
х = 19,2 : 6,4
х = 3
Відповідь: три атоми Оксигену у формулі SO3.
Вправа 143
Масова частка Кальцію в його сполуці з Гідрогеном становить 0,952. Обчисліть маси Кальцію та Гідрогену, які містяться в сполуці масою 20 г.
Відомо: w(Са) = 0,952, m(сполуки) = 20 г
Знайти: m(Ca)–?, m(Н)–?
Розв'язування
m(Са) = w(Са) • m(сполуки) = 0,925 • 20 г = 19,04 г
m(Н) = m(сполуки) – m(Ca)=20 г – 19,04 г = 0,96 г
Відповідь: 19,04 Кальцію і 0,96 г Гідрогену.
Вправа 144
У кухонній солі, яка тривалий час перебувала у вологому повітрі, масова частка води становила 1%. Обчисліть масову частку Натрію в цій солі, якщо її хімічна формула NaCl.
Відомо: w(H2O) = 1%
Знайти: w(Na)–?
Розв'язування
w(NaCl) = 100% – w(H2O) = 100% – 1% = 99%
Ar(Na) = 23, Ar(Cl) = 35,5, Mr(NaCl) = Ar(Na) + Ar(Cl) = 23 + 35,5 = 58,5
23 — x%
58,5 — 99%
23/58,5 = x/99; 58,5x = 2277; x = 2277 : 58,5; x= 38,9%
Відповідь: 38,9%.
Вправа 145
Зіставляючи формули речовин, а також значення відносних атомних мас, з’ясуйте, у якій із двох речовин масова частка першого у формулі хімічного елемента більша:
а) N2O, NO;
Ar(N)=14; Ar(O)=16;
Mr(N2О)=2•Ar(N)+Ar(O)=2•14+16=44
w1(N)=2•Ar(N)/Mr(N2О)=2•14:44=0,63, або 63%
Mr(NО)=Ar(N)+Ar(O)=14+16=30
w2(N)=Ar(N)/Mr(NО)=14:30=0,47, або 47%
Відповідь: масова частка Нітрогену у першій речовині більша.
в) В2O3, В2S3;
Ar(В)=11; Ar(O)=16;
Ar(S)=32; Mr(B2О3)=2•Ar(B)+3•Ar(O)=2•11+3•16=70
w1(B)=2•Ar(B)/Mr(B2О3)=2•11:70=0,314, або 31,4%
Mr(B2S3)=2•Ar(B)+3•Ar(S)=2•11+3•32=118
w2(B)=2•Ar(B)/Mr(B2S3)=2•11:118=0,186, або 18,6%
Відповідь: масова частка Бору у першій речовині більша.
б) СО, СО2;
Ar(С)=12; Ar(O)=16;
Mr(СО)=Ar(С)+Ar(O)=12+16=28
w1(С)=Ar(С)/Mr(СО)=12:28=0,42, або 42%
Mr(СО2)=Ar(С)+2•Ar(О)=12+2•16=44
w2(С)=Ar(С)/Mr(СО2)=12:44=0,27, або 27%
Відповідь: масова частка Карбону у першій речовині більша.
г) Pb3O4, PbO.
Ar(Pb)=207; Ar(O)=16;
Mr(Pb3O4)=3•Ar(Pb)+4•Ar(O)=3•207+4•16=685
w1(Pb3O4)=3•Ar(Pb)/Mr(Pb3O4)=3•207:685=0,91, або 91%
Mr(PbО)=Ar(Pb)+Ar(O)=207+16=223
w2(PbO)=Ar(Pb)/Mr(PbО)=207:223=0,928, або 92,8%
Відповідь: масова частка Плюмбуму у другій речовині більша.
Вправа 146
Речовина, яку використовують як азотне добриво (мал. 66), має формулу NH4NO3. З’ясуйте, чи є добриво чистою речовиною, порівнявши значення масової частки Нітрогену на пакеті з обчисленим за хімічною формулою речовини.
Відомо: w(N)=34,4%
Знайти: зразок є чистою сполукою–?
Розв'язування
Mr(NH4NO3)=2•Ar(N)+4•Ar(H)+3•Ar(O)=2•14+4•1+3•16=28+4+48=80
w(N)=2•Ar(N)/Mr(NH4NO3)=2•14:80=0,35, або 35%
Отримали, що у 100 г речовини міститься 35 г Нітрогену, а на пакеті написано, що в 100 г сполуки міститься 34,4 г Нітрогену, очевидно, що маса Нітрогену практично однакова, тому добриво є чистою речовиною.
Відповідь: добриво є чистою речовиною.
Завдання 147
Випишіть з тексту параграфа кілька ключових слів і словосполучень.
Масова частка — mass fraction, маса хімічного елемента — mass of a chemical element, кількісний вміст — quantitative content.





![ГДЗ Природознавство 5 клас. Підручник [Ярошенко О.Г., Бойко В.М.] 2018 ГДЗ Природознавство 5 клас. Підручник [Ярошенко О.Г., Бойко В.М.] 2018](/uploads/posts/2019-04/1555779316_5_p_y_u2018.jpg)
![ГДЗ Основи правознавства 9 клас. Підручник [Наровлянський О. Д.] 2017 ГДЗ Основи правознавства 9 клас. Підручник [Наровлянський О. Д.] 2017](/uploads/posts/2019-02/1550928122_9k_p_n_2017.jpg)
![ГДЗ Українська мова 8 клас. Підручник [Глазова О.П.] 2021 ГДЗ Українська мова 8 клас. Підручник [Глазова О.П.] 2021](/uploads/posts/2021-10/1633720388_8k_y_g_2021.jpg)
![ГДЗ Вступ до історії 5 клас. Підручник [Гісем О.В.] 2018 ГДЗ Вступ до історії 5 клас. Підручник [Гісем О.В.] 2018](/uploads/posts/2019-07/1564163269_5k_i_h_2018.jpg)