ГДЗ Геометрія 8 клас. Підручник [Мерзляк А.Г., Якір М.С.] 2025

icon16.12.2025, icon8 Клас / Геометрія, icon576, icon0















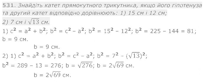
iconГДЗ Геометрія 8 клас Підручник Мерзляк Якір НУШ 2025 Гімназія Номіровський Пихтар Рубльов Семенов
Якщо помітили в тексті помилку, виділіть її та натисніть Ctrl + Enter
Схожі публікації

    ГДЗ Математика 4 клас. Робочий зошит частина 2 [Заїка А., Тарнавська С.] 2021

    У даному матеріалі Ви можете ознайомитись з готовим домашнім завданням до робочого зошита для закладів загальної початкової освіти з предмету "Математика" 4 клас частина 1. Видавництво "Посібники і підручники", Тернопіль. Автори робочого зошита: Заїка А., Тарнавська С. Рік видання 2021. Нова...

    ГДЗ Математика 4 клас. Робочий зошит частина 1 [Заїка А., Тарнавська С.] 2021

    У даному матеріалі Ви можете ознайомитись з готовим домашнім завданням до робочого зошита для закладів загальної початкової освіти з предмету "Математика" 4 клас частина 1. Видавництво "Посібники і підручники", Тернопіль. Автори робочого зошита: Заїка А., Тарнавська С. Рік видання 2021. Нова...

    ГДЗ Математика 4 клас. Робочий зошит [Лишенко Г.] 2021

    У даному матеріалі Ви можете ознайомитись з готовим домашнім завданням до робочого зошита для закладів загальної початкової освіти з предмету "Математика" 4 клас. Видавництво "Генеза" Київ. Автор робочого зошита: Лишенко Г. Рік видання 2021. Нова програма 2021 року. (Відповіді / ГДЗ / Ответы /...

    ГДЗ Математика 3 клас. Робочий зошит [Листопад Н.П.] 2020

    У даному матеріалі Ви можете ознайомитись з готовим домашнім завданням до робочого зошита для закладів загальної початкової освіти з предмету "Математика" 3 клас. Видавництво "Нова українська школа". Автор робочого зошита: Листопад Н.П. Рік видання 2021. Нова програма 2021 року. (Відповіді / ГДЗ /...

    ГДЗ Математика 4 клас. Робочий зошит [Листопад Н.П.] 2021

    У даному матеріалі Ви можете ознайомитись з готовим домашнім завданням до робочого зошита для закладів загальної початкової освіти з предмету "Математика" 4 клас. Видавництво "Нова українська школа". Автор робочого зошита: Листопад Н.П. Рік видання 2021. Нова програма 2021 року. (Відповіді / ГДЗ /...
У даній публікації ще немає коментарів. Хочете почати обговорення?

Реклама
В якому класі ви навчаєтеся?
Ми в соціальних мережах
Хмаринка тегів